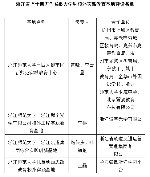
日前,浙江省教育厅办公室公布普通本科高校“十四五”省级重点建设实验教学示范中心和省级大学生校外实践教育基地立项建设名单,浙江师范大学获批4个省级重点建设实验教学示范中心和4个省级大学生校外实践教育基地。


此次获批立项建设的145个省级重点建设实验教学示范中心和169个省级大学生校外实践教育基地,将以新工科、新医科、新农科、新文科建设为重点,强化交叉复合培养,强化产教融合、校企合作。建设期间,每年12月31日前须向省教育厅提交年度工作报告,省教育厅将组织专家对建设情况进行抽查,建设周期结束后组织评估验收。浙师大将以本次立项为契机,加大支持建设力度,提高开放共享能力,切实发挥示范引领作用,推动实践教学高质量发展。
编辑:赵菡婧