近日,浙江师范大学工学院鄂世举教授课题组在能源领域的顶级期刊Nano Energy(IF=19)发表研究论文“Fatigue-Resistant High-Performance Dielectric Elastomer Generator in Alternating Current Method”。浙师大工学院副教授徐子盛等为第一作者;鄂世举教授与中科院纳米能源所王中林教授为共同通讯作者,浙江师范大学为论文第一署名单位。
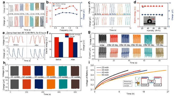
介电弹性体发电机(DEG)是一种柔性可变电容型发电机,具有在静态和半静态状态下高能量转换效率等性能优势,特别适用于低频和具有随机性运动模式的能量收集领域。在前期工作中,本团队开发了一种交流模式无源化介电弹性体发电机(AC-DEG),该型发电机既摆脱了外接电源的限制,又保证了高电学性能(Advanced Science,2022,9(18):220109)。而要实现DEG的商业化,必须解决另一个关键问题:DEG的耐疲劳性,即寿命问题。目前相关研究很少,主要原因是传统DEG在保持高电学性能的同时需要高电压和大拉伸形变,这使得提高寿命与保持高性能难以兼顾。针对该难题,本团队基于理论分析和大量实验,通过系统优化结构参数,以减小形变和电压、提高电容容量的方法成功实现了兼具高耐用性和高电学性能AC-DEG的研发。通过100万次的连续工作循环测试,其能量密度变化和转移电荷量仍保持在100 mJ/g和4.6 mC/m2以上 ,验证了该型AC-DEG的稳定性和耐用性;同时实现了为商用锂离子聚合电池(20-50 mAh)有效充电,如图1所示。

图1 a,b AC-DEG的频率适用性; c,d 湿度稳定性; e,f 双85老化测试前后性能; g在常规环境条件下100天的稳定性; h 连续循环运行100万次性能变化; i 为商用锂离子聚合物电池充电
鄂世举教授团队针对该领域的研究始于2007年,获得5项国家自然科学基金、5项省部级项目、1项市重点研发项目的连续支持,目前基于AC-DEG已开发了用以收集人体机械能、低速风能和波浪能的原型机。本项工作为推进AC-DEG的商业化应用更进一步。
编辑:盛灿灿