近日,化学教育国际权威期刊Journal of Chemical Education(JCE)刊登了化材学院张岩副教授、彭勃教授合作完成的题为“Green synthetic approach to indol-substituted methane derivatives via multi-component reaction”的教学研究论文,以及柏一慧副教授、赵雷洪教授课题组合作完成的题为“An Investigation on the Application of a Competency Assessment System in a Blended Learning Course ‘Organic Chemistry Laboratory’”的教学研究论文。JCE创刊于1924年,隶属于美国化学会,是全球化学教育研究的旗舰SSCI和SCI期刊,在国际化学界享有最突出的权威性和影响力。


多组分反应往往具有操作简单、原子经济的反应特点,是实现由简单原料快速有序拼装成复杂目标分子的高效合成手段。然而,目前国内大部分实验教材中,普遍缺失这一符合绿色化学理念的多组分反应实验设计。张岩副教授的“Green synthetic approach to indol-substituted methane derivatives via multi-component reaction”推荐了一个无需催化剂、乙醇为溶剂、教学用时适当的多组分反应用于合成含吲哚片段的取代甲烷类化合物。本实验以对甲基苯甲醛、N-甲基吲哚以及5,5-二甲基-1,3-环己二酮(达米酮)为反应原料,在一个反应瓶中实现三个组分的有序作用得到目标产品。本实验设计的另一个特色是综合性。合成实验过程中涉及到抽滤、重结晶纯化以及薄层色谱(TLC)跟踪反应进程与定性检验纯度等操作。学生既接触到一类新的反应,也实际练习了多项操作本领。另外,文章中的反应条件具有一定的普适性,可用于合成系列的同类结构产品。此篇关于绿色化学新创实验设计方面的论文在自然科学研究与化学教育研究相互融合发展方面做出了一定的探索。
该论文中,浙江师范大学为唯一通讯单位,主要作者有浙江师范大学教育学院2022级学科教学(化学)硕士生张思宇、朱逸品(共同一作),化材学院2021级化学本科生李翔,2020级化学本科生陈聖杰,教育学院2022级硕士生何慧、陈妤,化学与材料科学学院张岩副教授为通讯作者,彭勃教授是该论文的合作者。


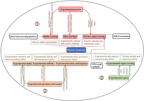
柏一慧副教授和赵雷洪教授课题组合作的“An Investigation on the Application of a Competency Assessment System in a Blended Learning Course ‘Organic Chemistry Laboratory’”基于线上、线下混合式课程《有机化学实验室》,开发了一套基于能力的课程评价体系。该评价体系借用国外素养成绩单(Mastery Transcript)评价模式的理念,并结合SOLO分类法和PTA量表法,对课程中学生的综合能力表现进行量化评价。研究结果表明,这种基于能力的评分标准具有多种优点,例如可以更全面地评估学生的能力,鼓励学生培养自主学习的热情,提高学生在实验过程中的注意力等。这些优势均有助于培养学生的综合能力。该研究结果为大学理工科实验课程提供了一种新的评价方法。
该论文中,浙江师范大学为唯一通讯单位,主要作者有浙江师范大学教育学院2021级学科教学(化学)硕士生应杰(第一作者)、裘嘉昊、吴有根,化学与材料科学学院柏一慧副教授为通讯作者,赵雷洪教授为论文工作提供全程指导。相关工作得到了浙江省2021年度省级一流课程 (课程名:有机化学实验)等项目的支持。
这是浙江师范大学首次在该杂志上发表化学教学研究论文,是我校化学教育研究的新突破。
编辑:姜雯静